Auto Electronics 101
  • Home
  • FORUM
  • Shopping Cart
  • Support

Login Form

  • Forgot your password?
  • Forgot your username?
  • Create an account

Main Menu

  • Automotive Repair Help
  • Electronics Repair Help
  • Locksmith Repair Help
  • Misc. Educational Material
  • Bench, Boot & In-Circuit Pinouts
  • Benchtop Power-up Pinouts
  • BIN File Decoding
  • Circuit Schematics
  • YouTube Public Playlists
  • Wiring Diagrams
    • Acura, Honda
    • Chrysler, Dodge, Jeep
    • Ford, Lincoln, Mercury
    • General Motors
    • Infiniti, Nissan, Subaru
    • Large Trucks
    • Mazda, Mazda USA
    • Mitsubishi

Web Shop

  • Electrical Components
  • J2534 Calibration Files
  • KESS Recovery Files
  • Memory Dumps
  • VMWare (Premade VMS)
  • PC Apps & Docs
  • Tools & Supplies

  1. You are here:  
  2. Wiring Diagrams
  3. Acura, Honda
  4. Honda Civic 2004 wiring diagrams

Honda Civic 2004 wiring diagrams

Parent Category: Wiring Diagrams
Category: Acura, Honda
  • wiring
  • schematics
  • diagrams
  • honda
  • civic

Interlock-1
Abs-1
Audio (1)-1
Audio (2)-1
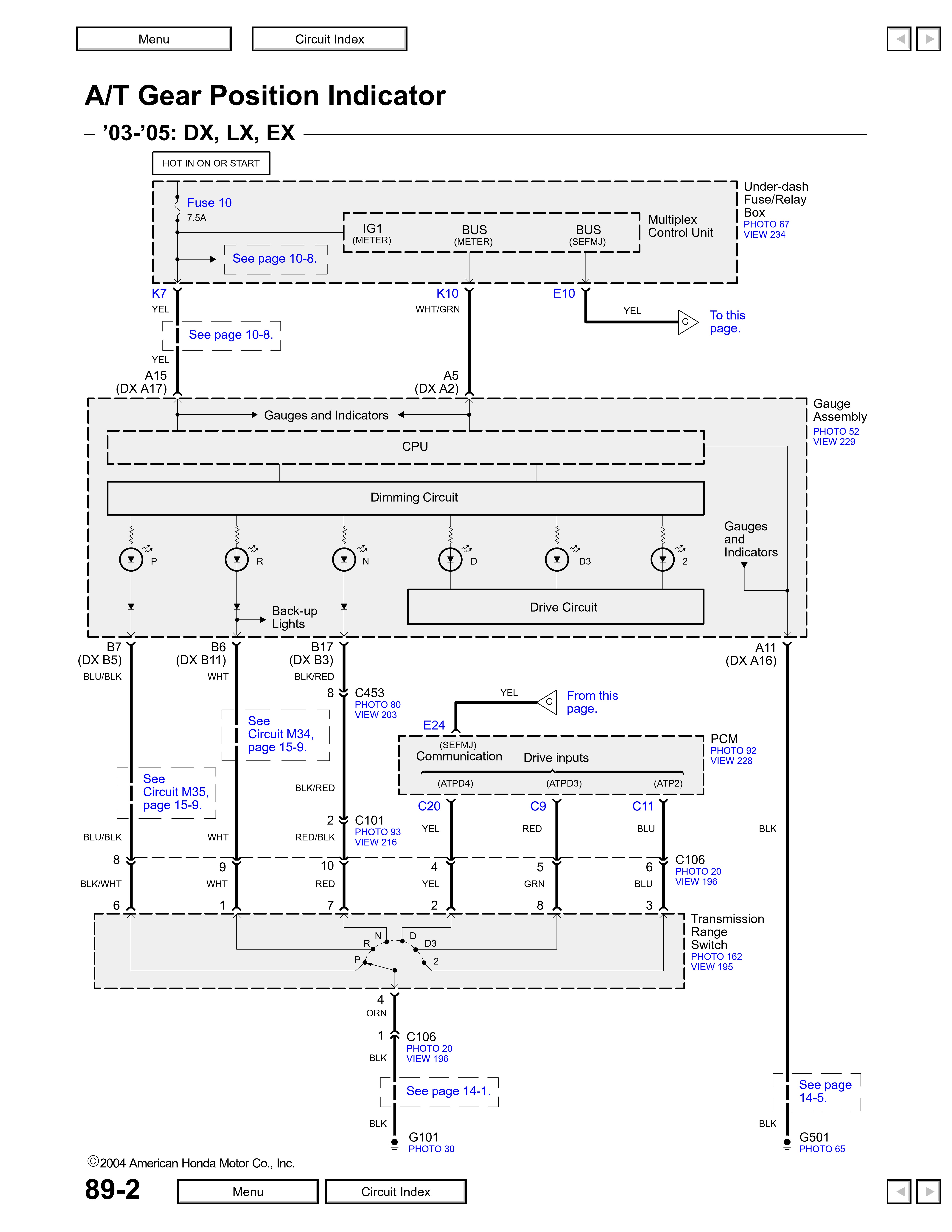
Automatic transmission (1)-1
Automatic transmission (2)-1
Automatic transmission (3)-1
Automatic transmission (4)-1
Charging-1
Dlc and mil (1)-1
Dlc and mil (2)-1
Dlc and mil (3)-1
Dlc and mil (4)-1
Ecm power and grounds (1)-1
Ecm power and grounds (2)-1
Ecm power and grounds (3)-1
Ecm power and grounds (4)-1
Fans-1
Fuel supply (1)-1
Fuel supply (2)-1
Fuel supply (3)-1
Fuel supply (4)-1
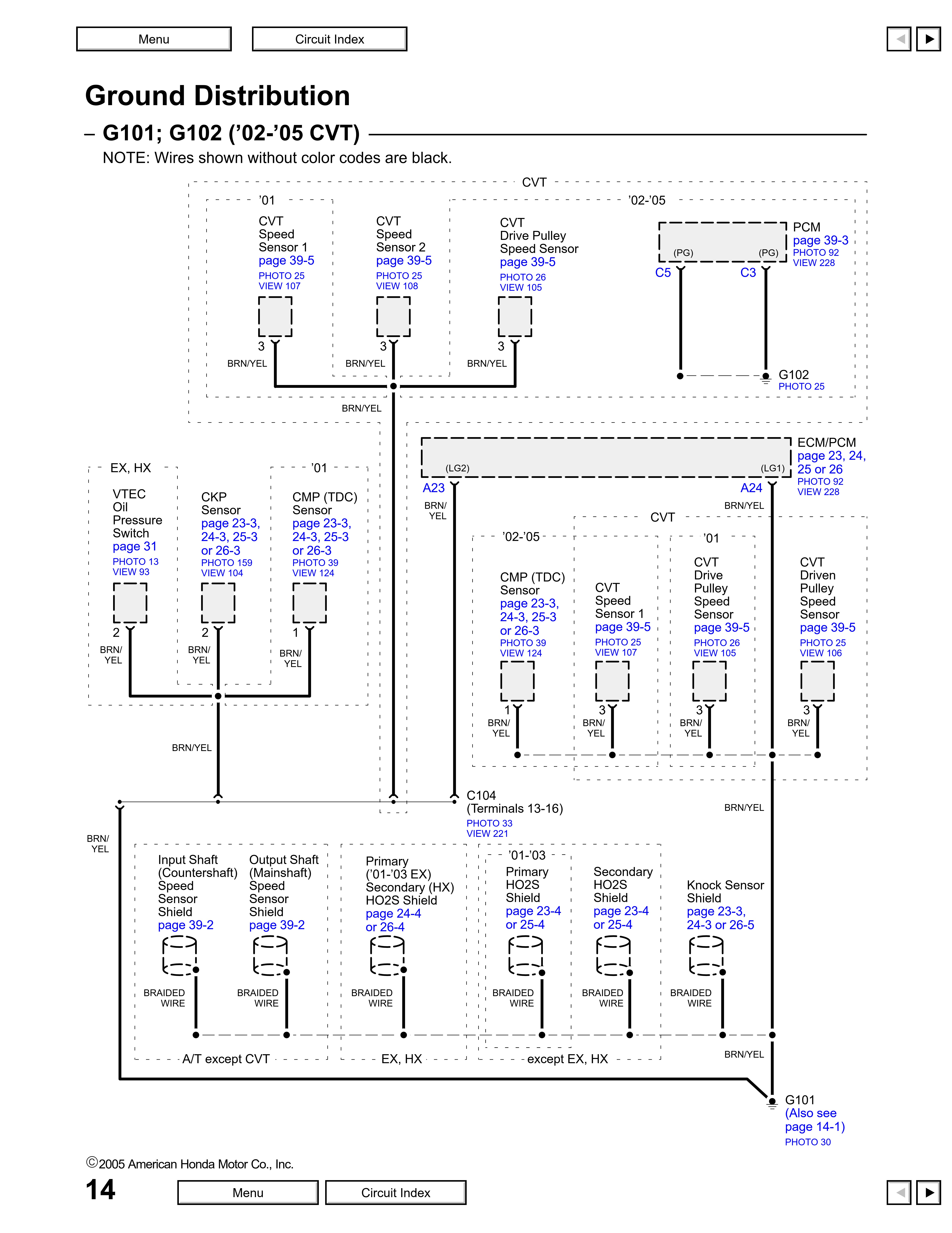
Grounds (1)-1
Grounds (10)-1
Grounds (11)-1
Grounds (2)-1
Grounds (3)-1
Grounds (4)-1
Grounds (5)-1
Grounds (6)-1
Grounds (7)-1
Grounds (8)-1
Grounds (9)-1
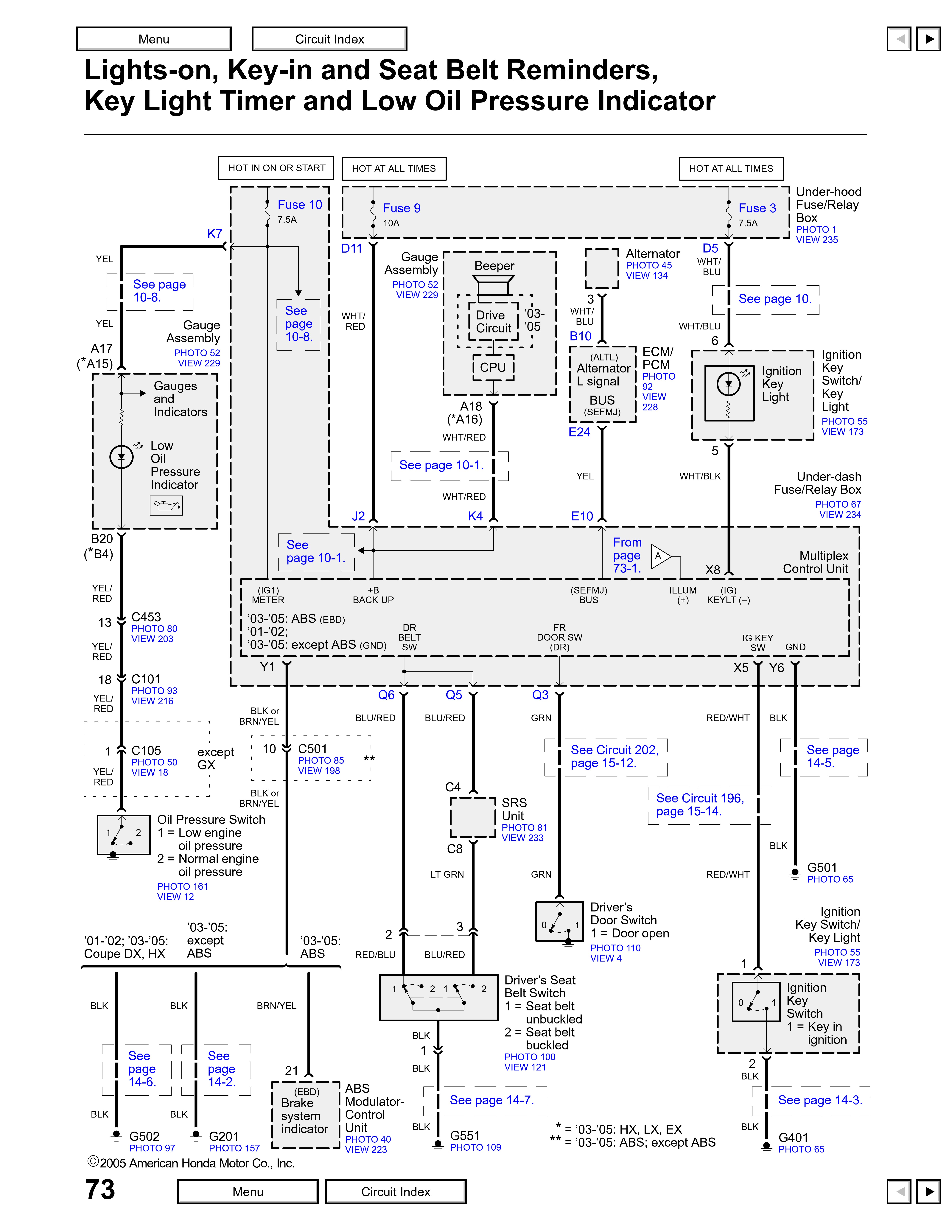
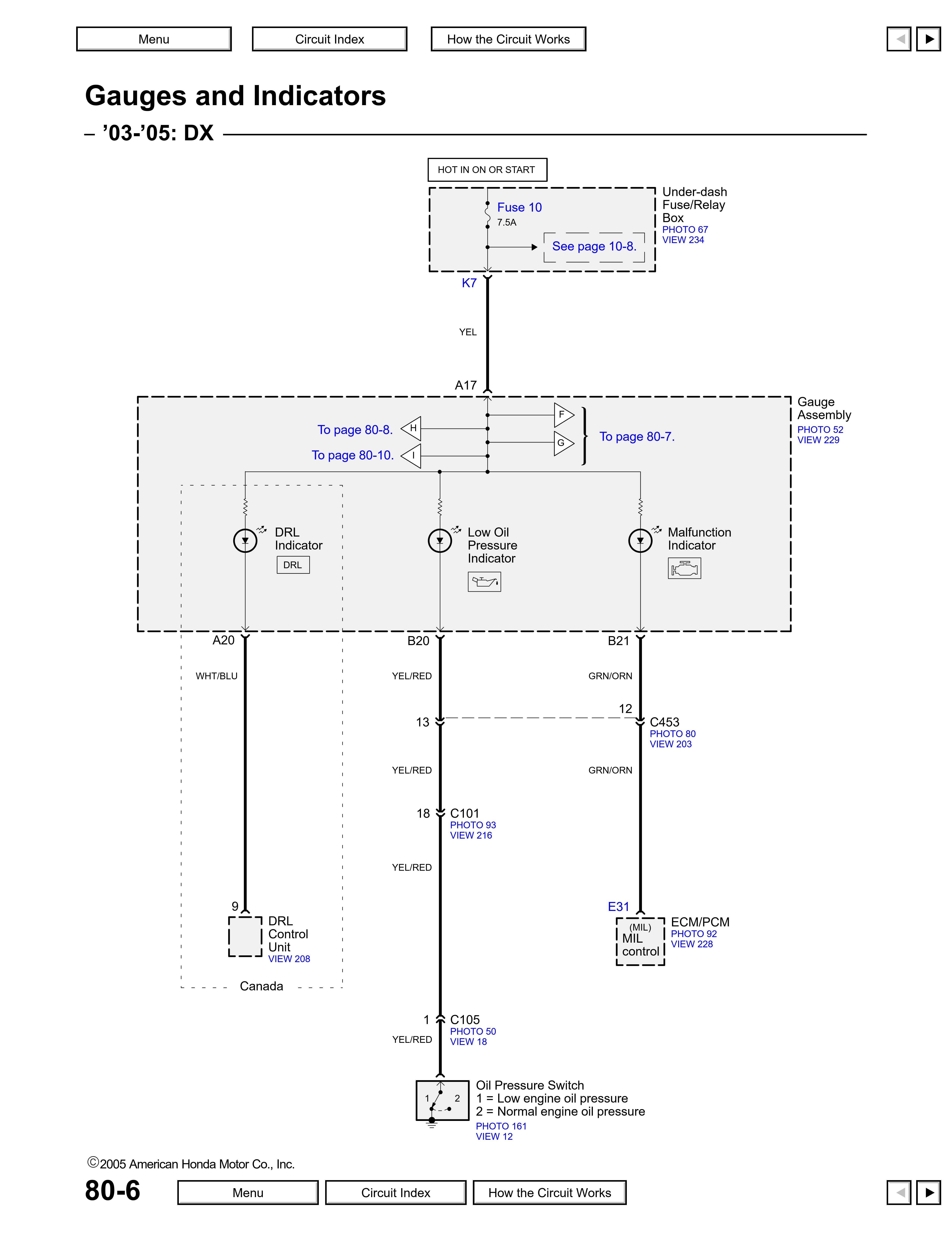
Guages and indicators (1)-1
Guages and indicators (2)-1
Guages and indicators (3)-1
Headlights-1
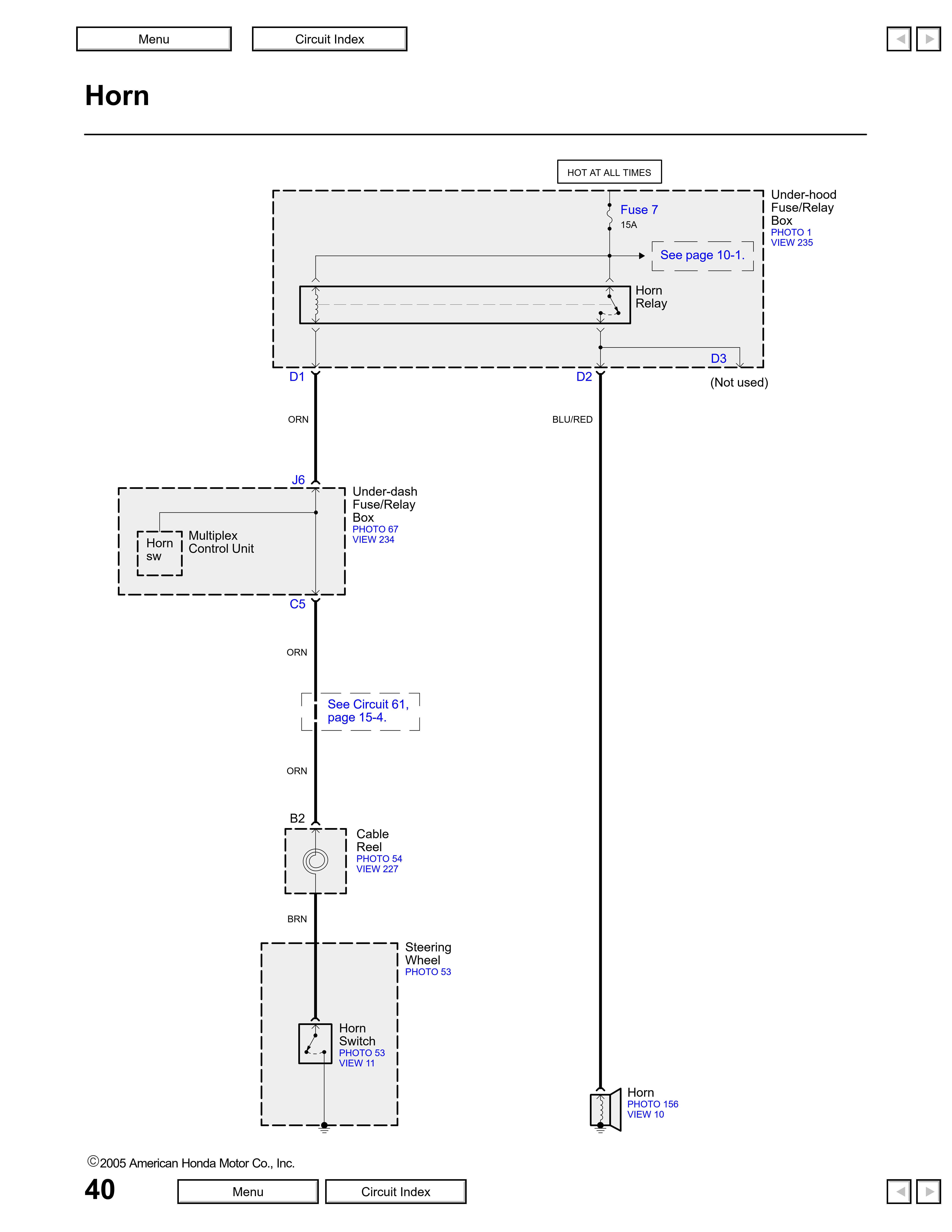
Horns-1
Idle control (1)-1
Idle control (2)-1
Idle control (3)-1
Idle control (4)-1
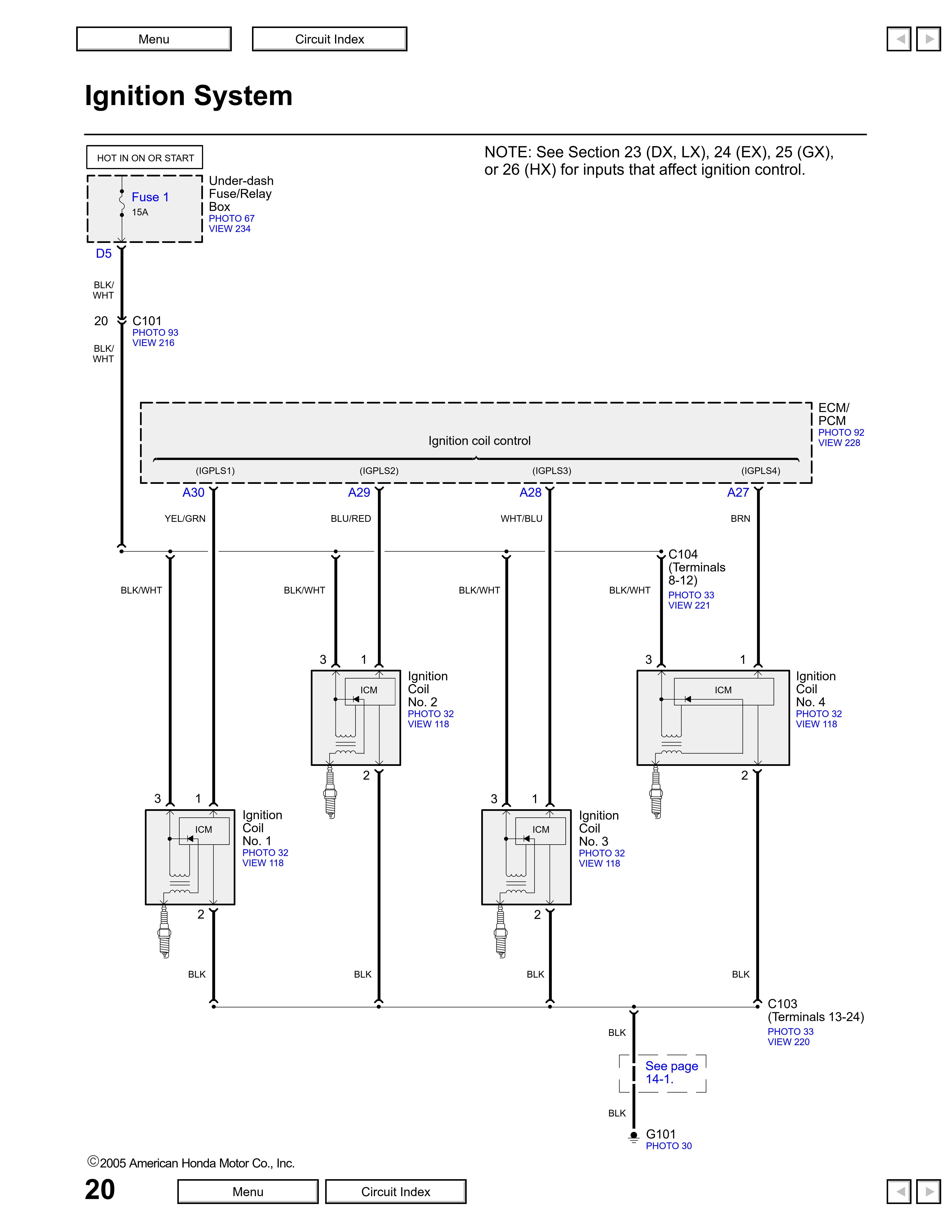
Ignition-1
Immobilizer (1)-1
Immobilizer (2)-1
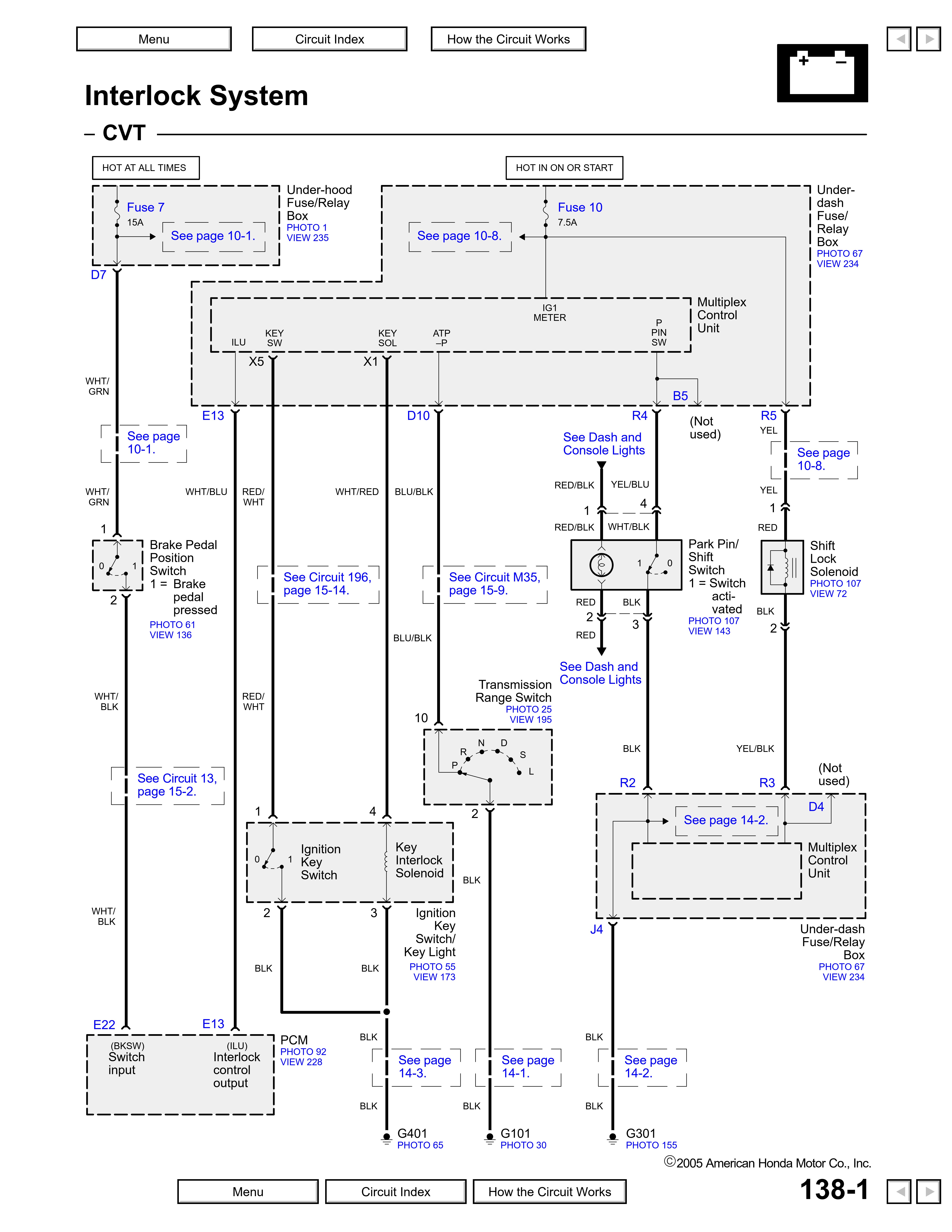
Interlock (1)-1
Interlock (2)-1
Keyless-1
Lighting, exterior (1)-1
Lighting, exterior (2)-1
Lighting, exterior (3)-1
Lighting, exterior (4)-1
Lighting, interior (1)-1
Lighting, interior (2)-1
Lighting, interior (3)-1
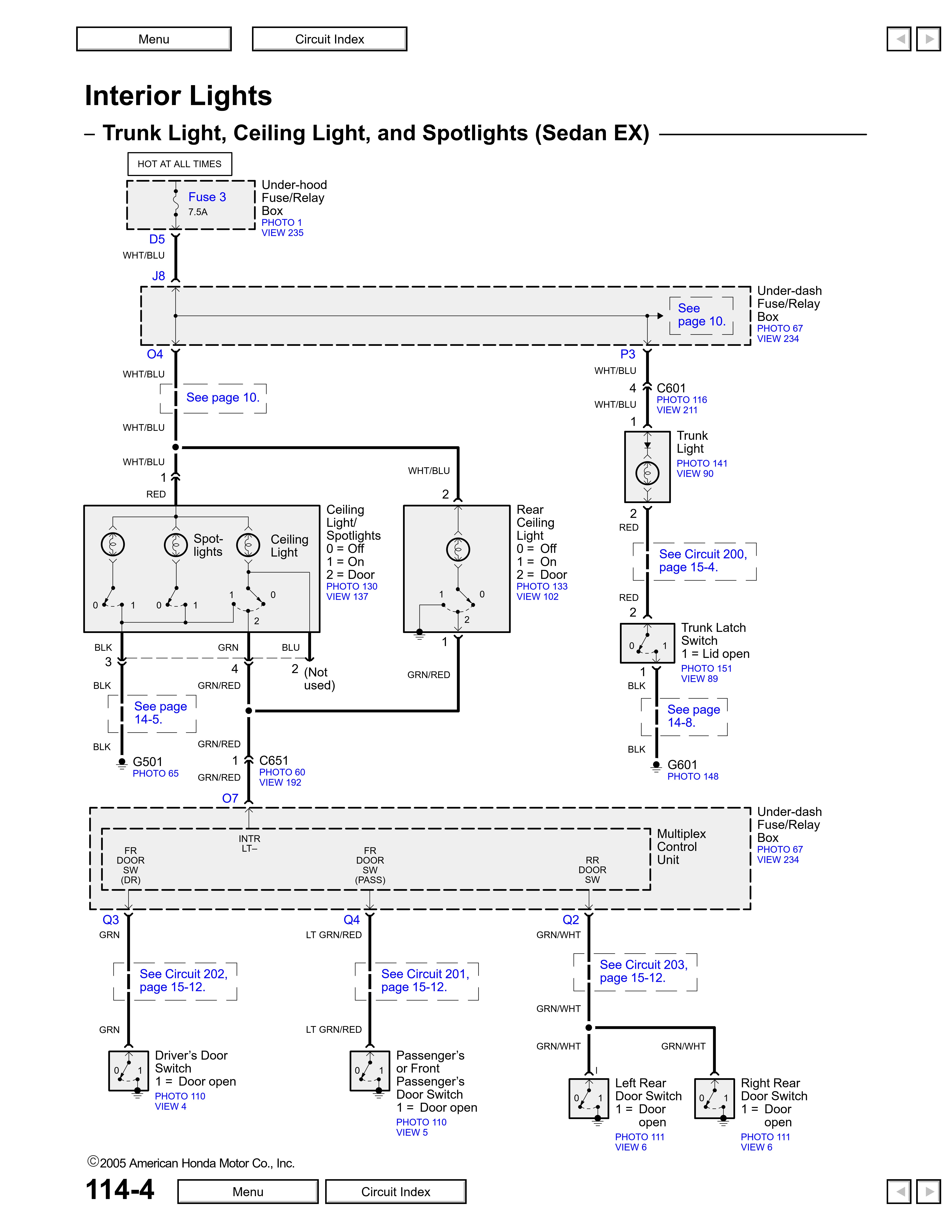
Lighting, interior (4)-1
Lighting, interior (5)-1
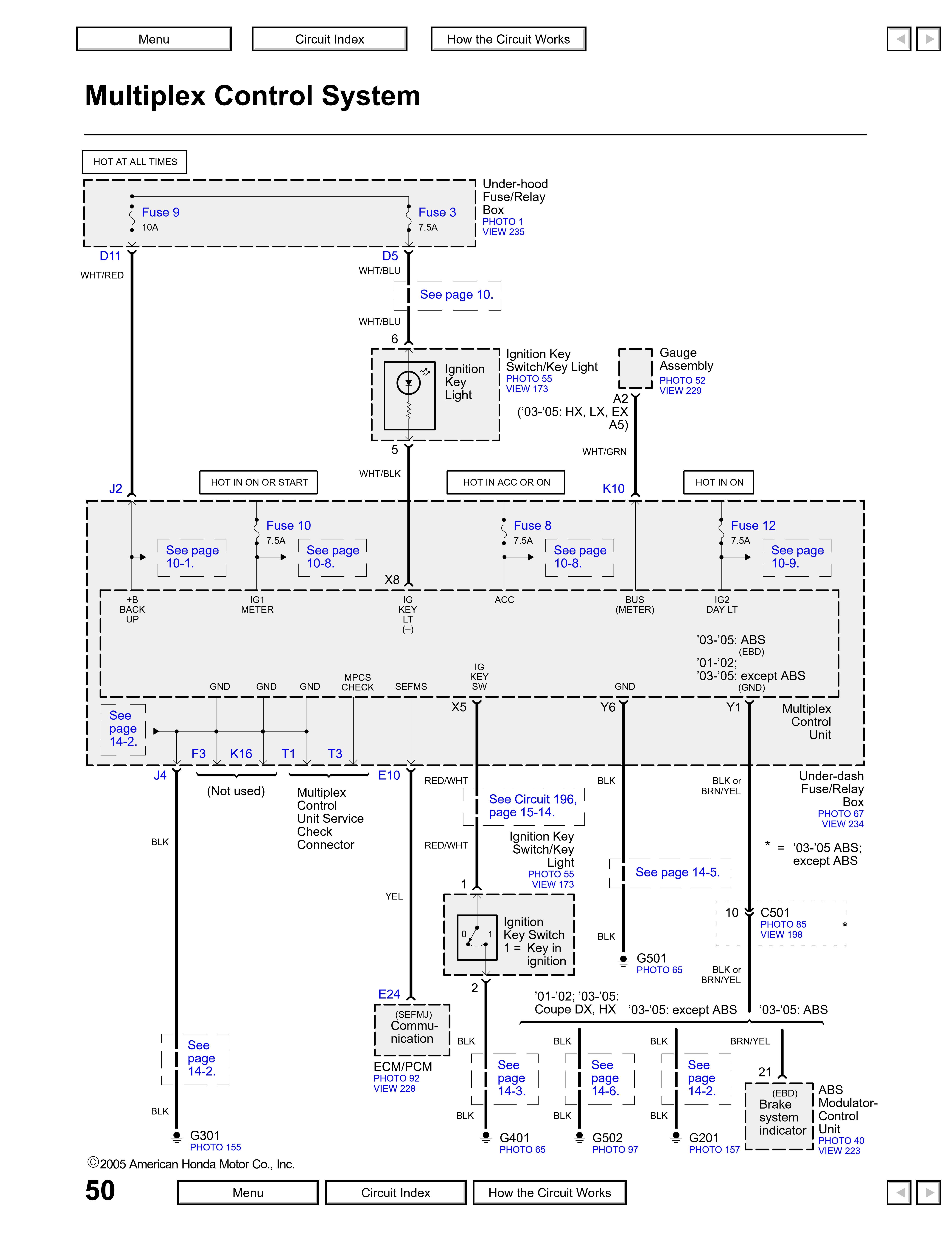
Multiplex-1
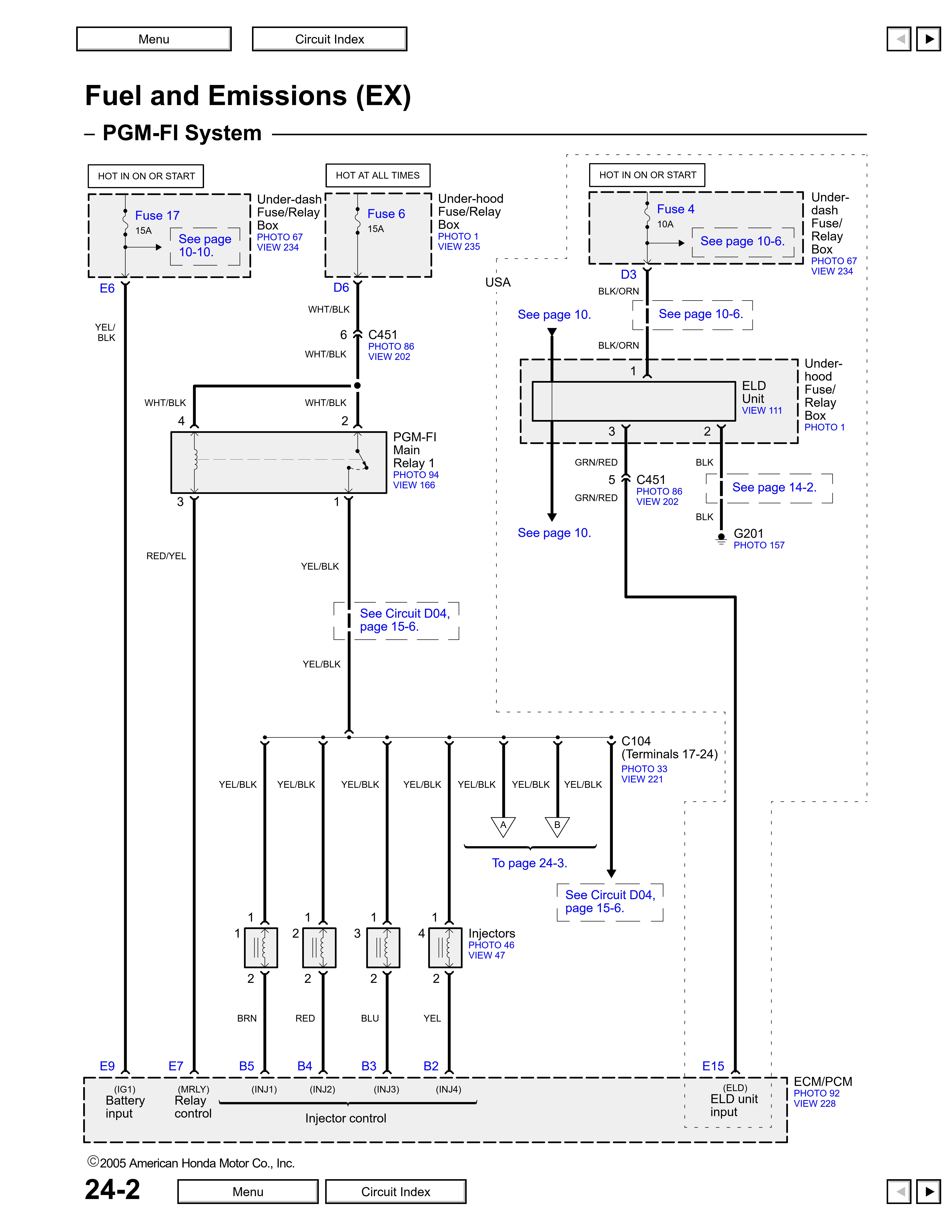
Pgm-fi (1)-1
Pgm-fi (2)-1
Pgm-fi (3)-1
Pgm-fi (4)-1
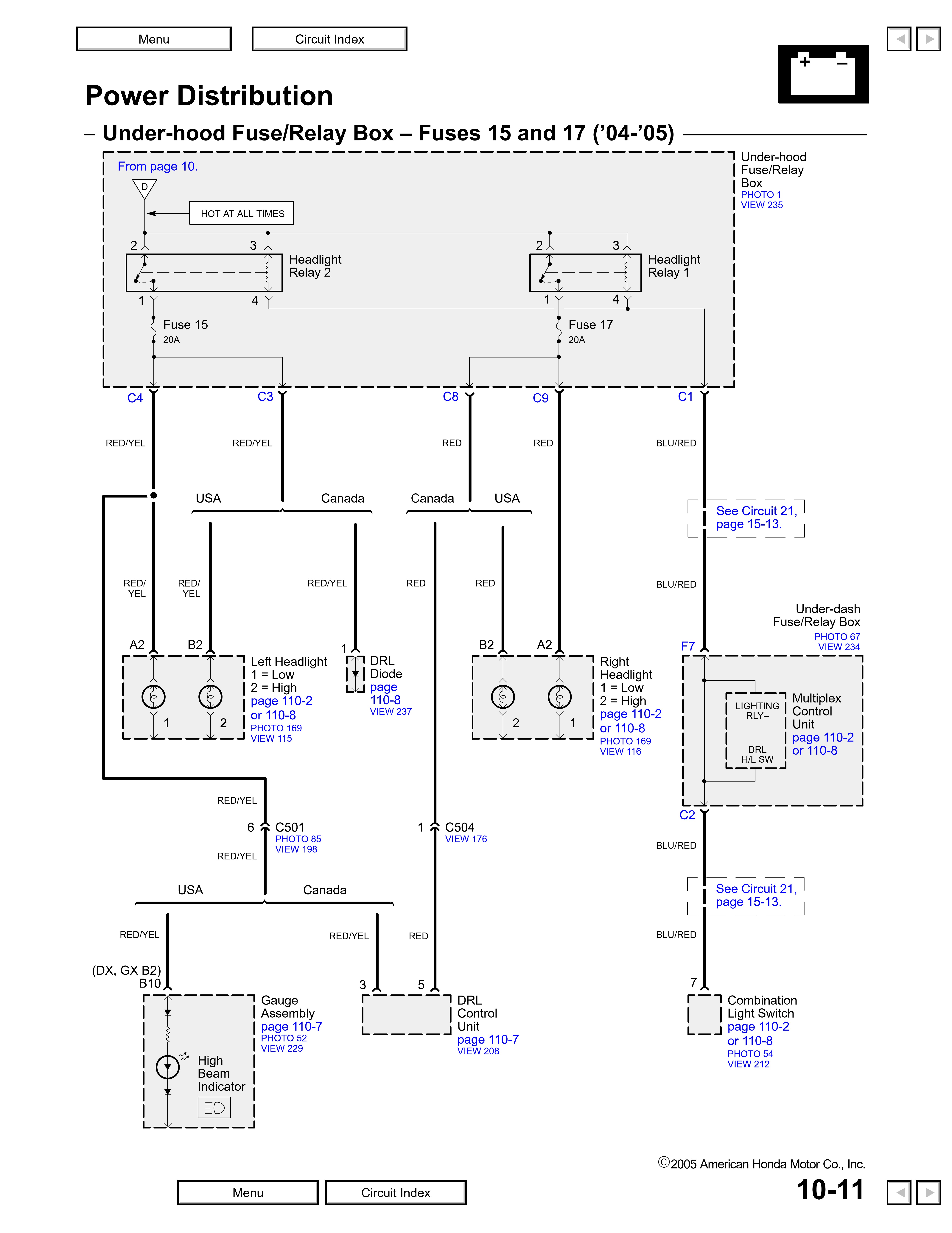
Power distribution (1)-1
Power distribution (10)-1
Power distribution (11)-1
Power distribution (12)-1
Power distribution (13)-1
Power distribution (14)-1
Power distribution (15)-1
Power distribution (2)-1
Power distribution (3)-1
Power distribution (4)-1
Power distribution (5)-1
Power distribution (6)-1
Power distribution (7)-1
Power distribution (8)-1
Power distribution (9)-1
Power locks (1)-1
Power locks (2)-1
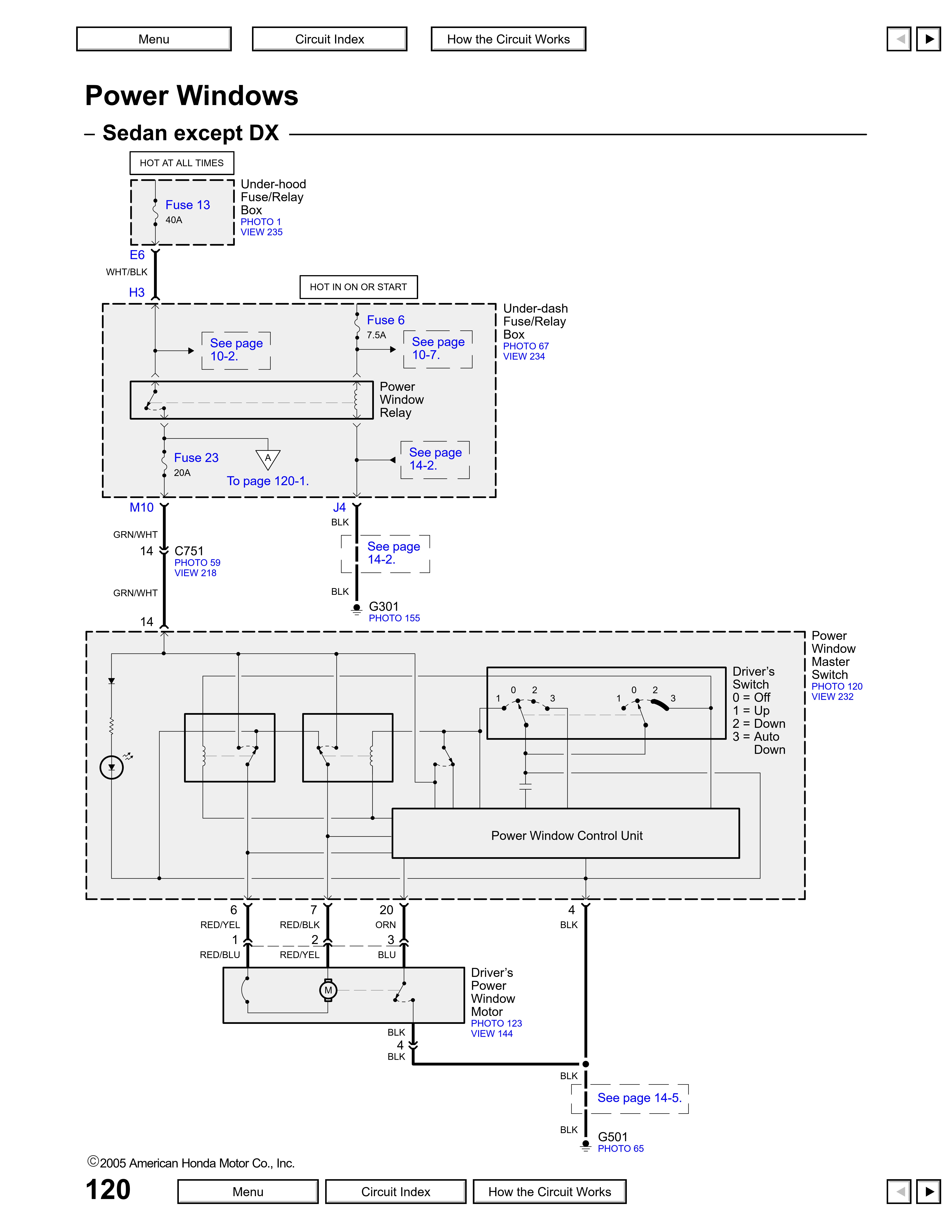
Power windows (1)-1
Power windows (2)-1
Srs-1
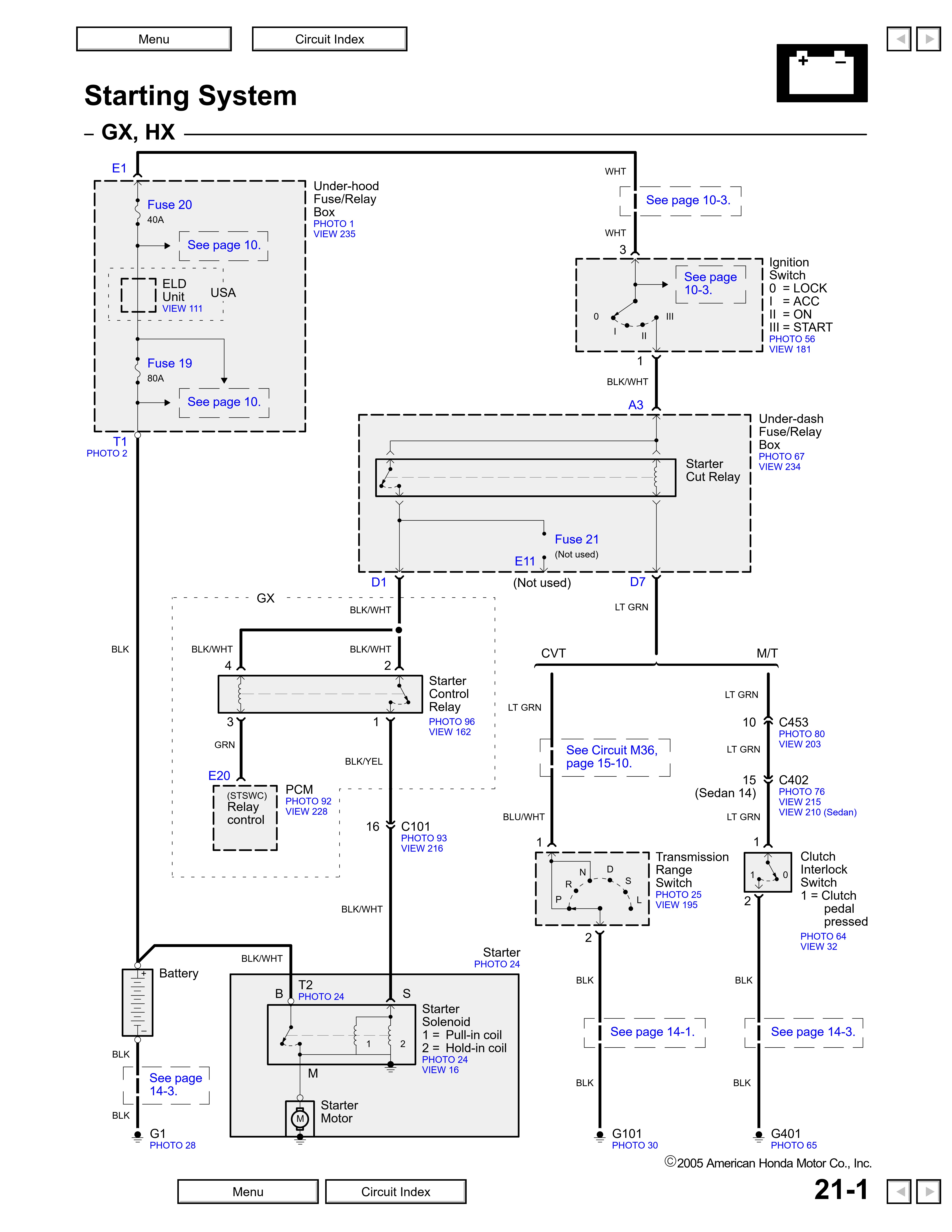
Starting (1)-1
Starting (2)-1
Vtec-1
Wipers-1
”